Stadtplanung mit Erfahrung in Wettbewerben für Schulleiter in Stuttgart
Einführung
Die Stadtplanung in Stuttgart stellt ein komplexes Zusammenspiel von Bürgerbedürfnissen und städtebaulichen Gegebenheiten dar, das für Schulleiter von entscheidender Bedeutung ist. Die Integration von Wettbewerben in den Planungsprozess eröffnet nicht nur innovative Ansätze zur Gestaltung von Schulstandorten, sondern fördert auch die aktive Bürgerbeteiligung.
Wie können Schulleiter die Herausforderungen der Ressourcenknappheit und des Flächenmangels meistern? Es ist entscheidend, eine nachhaltige und lebenswerte Umgebung für die Schüler zu schaffen. Durch die Zusammenarbeit mit Stadtplanern und Architekten können Schulleiter nicht nur die Bedürfnisse ihrer Schulen berücksichtigen, sondern auch die Gemeinschaft aktiv in den Planungsprozess einbeziehen.
Lassen Sie uns gemeinsam Lösungen entwickeln, die sowohl den Anforderungen der Stadtplanung gerecht werden als auch die Lebensqualität unserer Schüler verbessern. Ihre Stimme ist wichtig – engagieren Sie sich in der Diskussion!
Grundlagen der Stadtplanung in Stuttgart
Die Stadtentwicklung in der Hauptstadt des Bundeslandes Baden-Württemberg basiert auf einem integrativen Ansatz, der sowohl die Bedürfnisse der Einwohner als auch die städtebaulichen Gegebenheiten berücksichtigt. Wichtige Aspekte sind:
- Flächennutzungsplan: Dieser Plan definiert die Nutzung verschiedener Flächen in der Stadt, sei es für Wohn-, Gewerbe- oder Schulzwecke. Der Flächennutzungsplan für 2026 sieht vor, dass über 39% der Stuttgarter Fläche durch Zonierungsvorschriften geschützt sind, um eine nachhaltige Entwicklung zu fördern.
- Bebauungspläne: Diese detaillierten Pläne regeln die spezifische Nutzung von Grundstücken und die Art der Bebauung. Die Umsetzung dieser Pläne wird durch das Amt für Stadtplanung mit Erfahrung in Wettbewerben Region Stuttgart koordiniert, um sicherzustellen, dass die städtischen Anforderungen erfüllt werden.
- Öffentliche Beteiligung: Bürger und Institutionen, einschließlich Bildungseinrichtungen, werden aktiv in den Planungsprozess einbezogen. Diese Beteiligung ist entscheidend, um eine lebenswerte Umgebung zu schaffen und die Akzeptanz der Planungen zu erhöhen.
- Nachhaltigkeit: Stuttgart verfolgt eine nachhaltige Stadtentwicklung, die ökologische, ökonomische und soziale Aspekte integriert. Ein Beispiel hierfür ist das industrielle Gebäude in der Mönchfeldstraße, das unter ökologischen Anforderungen mit natürlichen Materialien wie leichtem Beton und WU-Beton errichtet wurde. Es bietet Lebensräume für Arten wie Vögel und Fledermäuse und umfasst Maßnahmen zur Verbesserung der Luftqualität sowie zur Minderung des Wärmeinseleffekts. Zudem werden jährlich rund 2 Millionen Euro für ein grünes Förderprogramm bereitgestellt, um die Begrünung der Stadt zu unterstützen.
Diese Grundlagen sind für Schulleiter von großer Bedeutung, da sie die Rahmenbedingungen für die Planung und den Betrieb von Bildungseinrichtungen beeinflussen. Die enge Kooperation zwischen dem Amt für Stadtentwicklung und den Bildungseinrichtungen gewährleistet, dass die Bedürfnisse der Schulen in den städtischen Entwicklungsprozess der Stadtplanung mit Erfahrung in Wettbewerben Region Stuttgart integriert werden. Experten wie Dieter Hoffmann-Axthelm und Barbara Metz betonen die Notwendigkeit einer klimaresilienten urbanen Entwicklung, die auch soziale und ästhetische Herausforderungen berücksichtigt.
Wie können wir gemeinsam eine nachhaltige und lebenswerte Stadt gestalten? Lassen Sie uns in den Dialog treten und gemeinsam Lösungen entwickeln.

Die Rolle von Wettbewerben in der Stadtplanung
Wettbewerbe spielen eine entscheidende Rolle in der Stadtplanung mit Erfahrung in Wettbewerben Region Stuttgart. Sie bieten eine Plattform für innovative Lösungen und kreative Ansätze zur Gestaltung von Schulstandorten. Diese Wettbewerbe fördern nicht nur die Qualität der Planungen, indem sie die besten Entwürfe auswählen, sondern sie ermöglichen auch eine aktive öffentliche Beteiligung. Durch die Einbeziehung der Meinungen und Ideen der Bürger wird die Akzeptanz der Projekte erheblich gesteigert.
Ein weiterer Vorteil von Wettbewerben ist die Transparenz, die sie gewährleisten. Der faire Auswahlprozess ist für alle Beteiligten nachvollziehbar und stärkt das Vertrauen in die Ergebnisse. Schulleiter sind daher gut beraten, sich aktiv an diesen Wettbewerben zu beteiligen oder sie zu unterstützen, um die besten Lösungen für ihre Schulen zu finden.
Die Neckartagung 2026, die unter dem Motto ‚Die produktive Flusslandschaft‘ steht, wird eine hervorragende Gelegenheit bieten, um innovative Ansätze zur Schulgestaltung zu diskutieren. Diese Veranstaltung wird nicht nur die besten Ideen präsentieren, sondern auch die Möglichkeit bieten, die Herausforderungen der Stadtentwicklung zu adressieren. Die Einreichungsfrist für den Studierendenwettbewerb endet am 16. März 2026, und die Jurysitzung findet am 4. Mai 2026 statt. Die prämierten Arbeiten werden am 21. Mai 2026 öffentlich präsentiert, was die Möglichkeit bietet, die besten Ideen und Konzepte zu würdigen und zu verbreiten.
In Stuttgart haben Wettbewerbe im urbanen Design eine hohe Erfolgsquote, die durch stadtplanung mit erfahrung in wettbewerben region stuttgart unterstützt wird. Sie bringen nicht nur kreative Lösungen hervor, sondern tragen auch dazu bei, die Herausforderungen der modernen Stadtentwicklung zu bewältigen. Die Integration von Wohn- und Schulstandorten sowie die Förderung von sozialen Interaktionen sind zentrale Aspekte, die durch diese Wettbewerbe adressiert werden. Schulleiter sollten diese Chancen nutzen, um die Entwicklung ihrer Einrichtungen aktiv mitzugestalten.
Matthias Bauer Associates bringt in diesen Wettbewerben interdisziplinäre Ansätze ein, die auf Nachhaltigkeit und soziale Interaktion fokussiert sind. Durch innovative Projekte in der Stadtplanung mit Erfahrung in Wettbewerben Region Stuttgart hat das Unternehmen gezeigt, wie Wettbewerbe zur Schaffung von lebenswerten Schulstandorten beitragen können.

Praktische Schritte zur Durchführung von Stadtplanungsprojekten
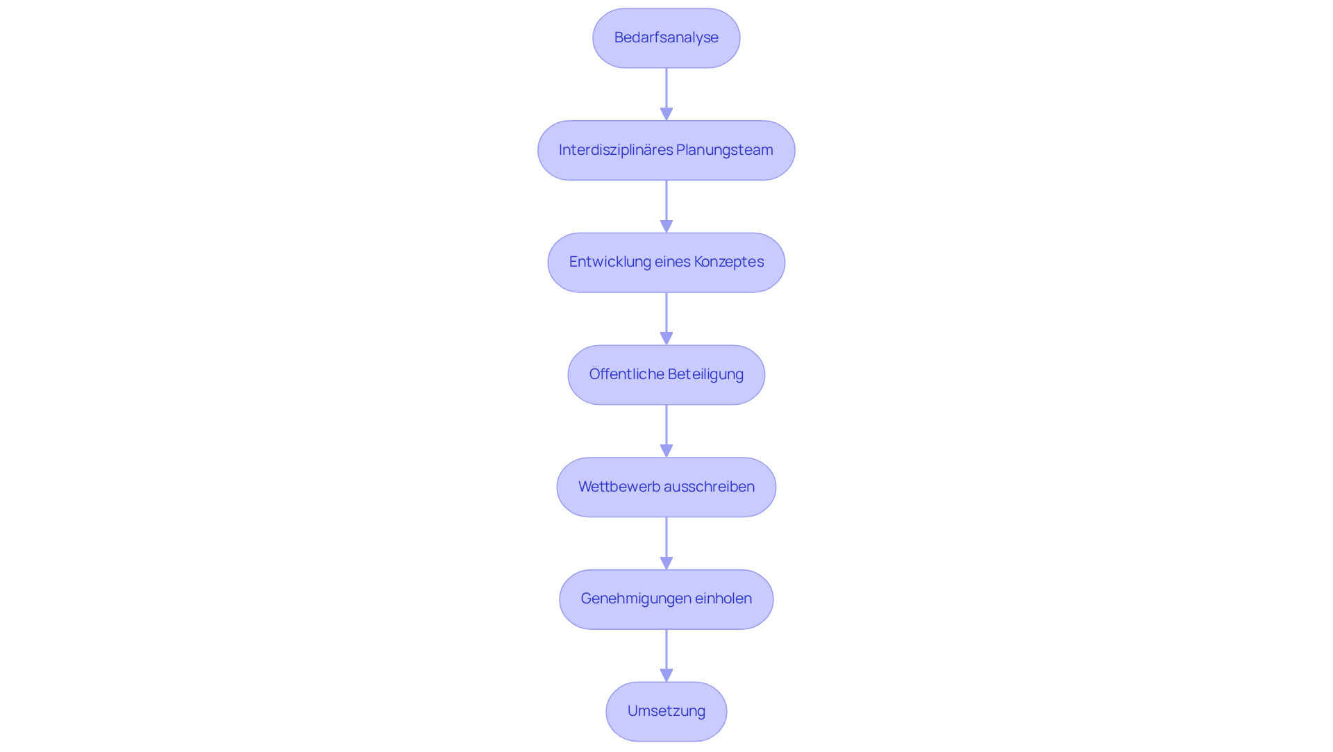
Die Stadtplanung mit Erfahrung in Wettbewerben Region Stuttgart erfordert eine strukturierte Herangehensweise, die auf die speziellen Anforderungen der Bildungseinrichtungen und der Gemeinschaft abgestimmt ist. Die wesentlichen Schritte sind:
-
Bedarfsanalyse: Identifizieren Sie die spezifischen Anforderungen Ihrer Schule und der umliegenden Gemeinschaft. Dies kann durch Umfragen oder Workshops geschehen, um die Meinungen der Stakeholder zu erfassen. Berücksichtigen Sie dabei, dass seit 2010 nur 1.135 von fast 2.000 geplanten Sanierungsmaßnahmen an Bildungseinrichtungen in der Stadt abgeschlossen wurden. Diese Zahl unterstreicht die Dringlichkeit einer Bedarfsanalyse.
-
Interdisziplinäres Planungsteam: Stellen Sie ein Team zusammen, das Architekten, Stadtplaner, Lehrer und andere Fachleute umfasst. Diese Vielfalt an Perspektiven in der Stadtplanung mit Erfahrung in Wettbewerben Region Stuttgart fördert innovative Lösungen und berücksichtigt verschiedene Aspekte der Stadtentwicklung.
-
Entwicklung eines Konzeptes: Erarbeiten Sie ein Konzept, das die Anforderungen der Schule und der Umgebung integriert. Berücksichtigen Sie dabei auch die aktuellen Herausforderungen, wie den Sanierungsstau an Bildungseinrichtungen in der Stadt. Laut einer Fachfrau ist es entscheidend, dass die Stadtplanung mit Erfahrung in Wettbewerben Region Stuttgart die tatsächlichen Anforderungen der Schulen widerspiegelt.
-
Öffentliche Beteiligung: Organisieren Sie Workshops oder Informationsveranstaltungen, um Feedback von der Gemeinschaft zu erhalten. Eine aktive Einbindung der Bürger in die Stadtplanung mit Erfahrung in Wettbewerben Region Stuttgart kann die Akzeptanz und Unterstützung für das Projekt erhöhen.
-
Wettbewerb ausschreiben: Wenn erforderlich, schreiben Sie einen Wettbewerb aus, um kreative und innovative Lösungen in der Stadtplanung mit Erfahrung in Wettbewerben Region Stuttgart zu finden. Dies kann auch dazu beitragen, die besten Ideen aus der Architekturszene zu gewinnen.
-
Genehmigungen einholen: Stellen Sie sicher, dass alle notwendigen Genehmigungen von den zuständigen Behörden eingeholt werden. Dies ist entscheidend, um Verzögerungen im Projektablauf zu vermeiden.
-
Umsetzung: Beginnen Sie mit der Umsetzung des Projekts, wobei Sie regelmäßig den Fortschritt überprüfen und gegebenenfalls Anpassungen vornehmen. Die kontinuierliche Evaluation ist wichtig, um sicherzustellen, dass die Ziele erreicht werden.
Diese Schritte helfen Schulleitern, ihre Projekte organisiert und erfolgreich umzusetzen, während sie gleichzeitig die Bedürfnisse der Gemeinschaft und die Herausforderungen der Stadtentwicklung in der Region berücksichtigen. Engagieren Sie sich mit uns, um Ihre Visionen in die Realität umzusetzen.

Herausforderungen der Stadtplanung aus der Sicht von Schulleitern
Schulleiter stehen bei der Stadtplanung vor einer Vielzahl von Herausforderungen, die die Umsetzung von Schulbauprojekten erheblich beeinflussen. Diese Herausforderungen sind nicht nur drängend, sondern erfordern auch innovative Lösungen und enge Zusammenarbeit mit Stadtplanern und Architekten, die sich auf Stadtplanung mit Erfahrung in Wettbewerben Region Stuttgart spezialisiert haben.
-
Ressourcenknappheit ist ein zentrales Problem. Finanzielle Mittel sind oft begrenzt, was die Realisierung geplanter Projekte erschwert. In Stuttgart wird für das kommende Jahr eine Finanzlücke von nahezu einer halben Milliarde Euro prognostiziert. Diese Dringlichkeit wird durch die Tatsache verstärkt, dass seit 2010 nur etwa die Hälfte der geplanten Sanierungsmaßnahmen an Bildungseinrichtungen umgesetzt wurde.
-
Ein weiteres Hindernis ist der Flächenmangel. In städtischen Gebieten ist der Platz für neue Schulgebäude oder Erweiterungen stark limitiert. Dies führt zu einem intensiven Wettbewerb um verfügbare Flächen, die oft auch für andere städtische Projekte benötigt werden.
-
Die Integration in die Nachbarschaft ist ebenfalls entscheidend. Bildungseinrichtungen müssen sich harmonisch in die bestehende Nachbarschaft einfügen. Dies kann zu Konflikten mit Anwohnern führen, die Bedenken hinsichtlich Lärmschutz und Verkehrsaufkommen haben.
-
Die Sicherheitsaspekte sind von höchster Priorität. Die Sicherheit der Schüler muss bei der Planung von Schulstandorten stets im Vordergrund stehen. Dies erfordert eine sorgfältige Analyse der Umgebung und die Berücksichtigung von Sicherheitsmaßnahmen.
-
Schließlich ist die Nachhaltigkeit ein zentraler Aspekt. Schulleiter sind gefordert, sicherzustellen, dass neue Gebäude umweltfreundlich und nachhaltig gestaltet werden. Dies ist nicht nur eine Frage der Verantwortung, sondern auch eine Reaktion auf die wachsenden Anforderungen an die ökologische Gestaltung von öffentlichen Räumen.
Diese Herausforderungen erfordern innovative Ansätze und eine proaktive Kommunikation zwischen allen Beteiligten. Lassen Sie uns gemeinsam Lösungen entwickeln, die sowohl den Bedürfnissen der Schulen als auch den Anforderungen der Stadtplanung mit Erfahrung in Wettbewerben Region Stuttgart gerecht werden. Engagieren Sie sich mit uns, um die Zukunft der Bildung in Stuttgart aktiv zu gestalten.

Fazit
Die Stadtplanung in Stuttgart ist ein komplexer Prozess, der eine integrative Herangehensweise erfordert. Es ist entscheidend, die Bedürfnisse der Bürger mit den städtebaulichen Gegebenheiten in Einklang zu bringen. Die Berücksichtigung von Flächennutzungsplänen, Bebauungsplänen und der aktiven Beteiligung der Öffentlichkeit sind unerlässlich, um eine nachhaltige und lebenswerte Umgebung zu schaffen. Wettbewerbe spielen dabei eine zentrale Rolle: Sie fördern innovative Lösungen und erhöhen die Akzeptanz von Projekten durch Bürgerbeteiligung.
Im Verlauf dieses Artikels haben wir die Grundlagen der Stadtplanung, die Bedeutung von Wettbewerben und die praktischen Schritte zur Durchführung von Stadtplanungsprojekten beleuchtet. Schulleiter stehen vor spezifischen Herausforderungen, wie Ressourcenknappheit, Flächenmangel und Sicherheitsaspekte. Diese erfordern eine enge Zusammenarbeit mit Stadtplanern und Architekten. Die Notwendigkeit einer klimaresilienten und nachhaltigen Entwicklung wurde ebenfalls hervorgehoben, um den Anforderungen der modernen Stadtplanung gerecht zu werden.
Es ist von entscheidender Bedeutung, dass Schulleiter aktiv an der Stadtplanung teilnehmen. Nutzen Sie die Möglichkeiten der Wettbewerbe, um die Entwicklung Ihrer Schulen aktiv mitzugestalten. Durch den Dialog und die Zusammenarbeit mit verschiedenen Akteuren kann eine zukunftsfähige und inklusive Stadtentwicklung erreicht werden. Die Herausforderungen sind groß, aber gemeinsam können Lösungen gefunden werden, die sowohl den Bedürfnissen der Schulen als auch den Anforderungen der Stadtplanung gerecht werden. Lassen Sie uns gemeinsam an einer besseren Zukunft arbeiten!
Häufig gestellte Fragen
Was ist der Flächennutzungsplan in Stuttgart?
Der Flächennutzungsplan definiert die Nutzung verschiedener Flächen in der Stadt, wie Wohn-, Gewerbe- oder Schulzwecke. Für 2026 sind über 39% der Stuttgarter Fläche durch Zonierungsvorschriften geschützt, um eine nachhaltige Entwicklung zu fördern.
Was regeln die Bebauungspläne in Stuttgart?
Die Bebauungspläne regeln die spezifische Nutzung von Grundstücken und die Art der Bebauung. Ihre Umsetzung wird durch das Amt für Stadtplanung koordiniert, um sicherzustellen, dass die städtischen Anforderungen erfüllt werden.
Wie wird die öffentliche Beteiligung in den Planungsprozess integriert?
Bürger und Institutionen, einschließlich Bildungseinrichtungen, werden aktiv in den Planungsprozess einbezogen, was entscheidend für die Schaffung einer lebenswerten Umgebung und die Akzeptanz der Planungen ist.
Welche Rolle spielt Nachhaltigkeit in der Stadtplanung Stuttgarts?
Stuttgart verfolgt eine nachhaltige Stadtentwicklung, die ökologische, ökonomische und soziale Aspekte integriert. Ein Beispiel ist ein industrielles Gebäude, das mit natürlichen Materialien errichtet wurde und Lebensräume für Tiere bietet sowie Maßnahmen zur Verbesserung der Luftqualität umfasst.
Wie wird die Begrünung der Stadt Stuttgart unterstützt?
Es werden jährlich rund 2 Millionen Euro für ein grünes Förderprogramm bereitgestellt, um die Begrünung der Stadt zu unterstützen.
Warum sind die Grundlagen der Stadtplanung für Schulleiter wichtig?
Die Grundlagen der Stadtplanung beeinflussen die Rahmenbedingungen für die Planung und den Betrieb von Bildungseinrichtungen, weshalb eine enge Kooperation zwischen dem Amt für Stadtentwicklung und den Bildungseinrichtungen notwendig ist.
Welche Experten betonen die Notwendigkeit einer klimaresilienten urbanen Entwicklung?
Experten wie Dieter Hoffmann-Axthelm und Barbara Metz betonen die Notwendigkeit einer klimaresilienten urbanen Entwicklung, die auch soziale und ästhetische Herausforderungen berücksichtigt.