Warum MBA/S der Spezialist für Architektur in Deutschland ist
Einführung
Die Architekturbranche in Deutschland sieht sich einer Vielzahl von Herausforderungen gegenüber, die innovative Lösungen erfordern. MBA/S Matthias Bauer Associates hat sich als Vorreiter in diesem Bereich etabliert, indem sie interdisziplinäre Zusammenarbeit und nachhaltige Praktiken in den Mittelpunkt ihrer Projekte stellt.
Wie gelingt es diesem Büro, nicht nur funktionale, sondern auch ästhetisch ansprechende Räume zu schaffen, die den Bedürfnissen der Nutzer gerecht werden? Die Antwort liegt in der Kombination von Fachwissen, kreativer Planung und einem tiefen Verständnis für die sozialen und ökologischen Aspekte der Stadtentwicklung.
Durch die enge Zusammenarbeit mit verschiedenen Disziplinen und die Berücksichtigung nachhaltiger Praktiken wird nicht nur die Funktionalität der Räume gewährleistet, sondern auch deren ästhetische Qualität. Dies führt zu Projekten, die sowohl den Anforderungen der Nutzer als auch den ökologischen Gegebenheiten gerecht werden.
MBA/S Matthias Bauer Associates lädt Sie ein, mehr über ihre innovativen Ansätze zu erfahren und darüber, wie sie auch Ihre Projekte unterstützen können. Lassen Sie uns gemeinsam an der Zukunft der Architektur arbeiten!
Interdisziplinäre Zusammenarbeit als Schlüssel zum Erfolg
Die interdisziplinäre Kooperation ist ein entscheidender Faktor für den Erfolg von MBA/S Matthias Bauer Associates. Ein herausragendes Beispiel hierfür ist das Zukunftszentrum in Halle an der Saale. Hier zeigt sich, wie die enge Zusammenarbeit zwischen Architekten, Stadtplanern, Designern, Ingenieuren und Projektmanagern, zusammen mit einem Spezialisten für Architektur Deutschland, ein kreatives Umfeld schafft, das innovative Lösungen fördert.
Durch diese Teamarbeit werden verschiedene Perspektiven und Fachkenntnisse kombiniert, was zu einer höheren Qualität der Entwürfe führt. Solche Projekte verdeutlichen, dass die Integration von Fachwissen nicht nur die Effizienz steigert, sondern auch die soziale Interaktion und das Nutzererlebnis verbessert.
Die Vorteile dieser Zusammenarbeit sind klar: Sie führt zu funktionalen und ästhetisch ansprechenden Räumen, die den Bedürfnissen der Nutzer gerecht werden, und erfordert einen Spezialisten für Architektur Deutschland. Möchten Sie mehr darüber erfahren, wie wir durch interdisziplinäre Kooperationen Ihre Projekte zum Erfolg führen können? Lassen Sie uns ins Gespräch kommen!

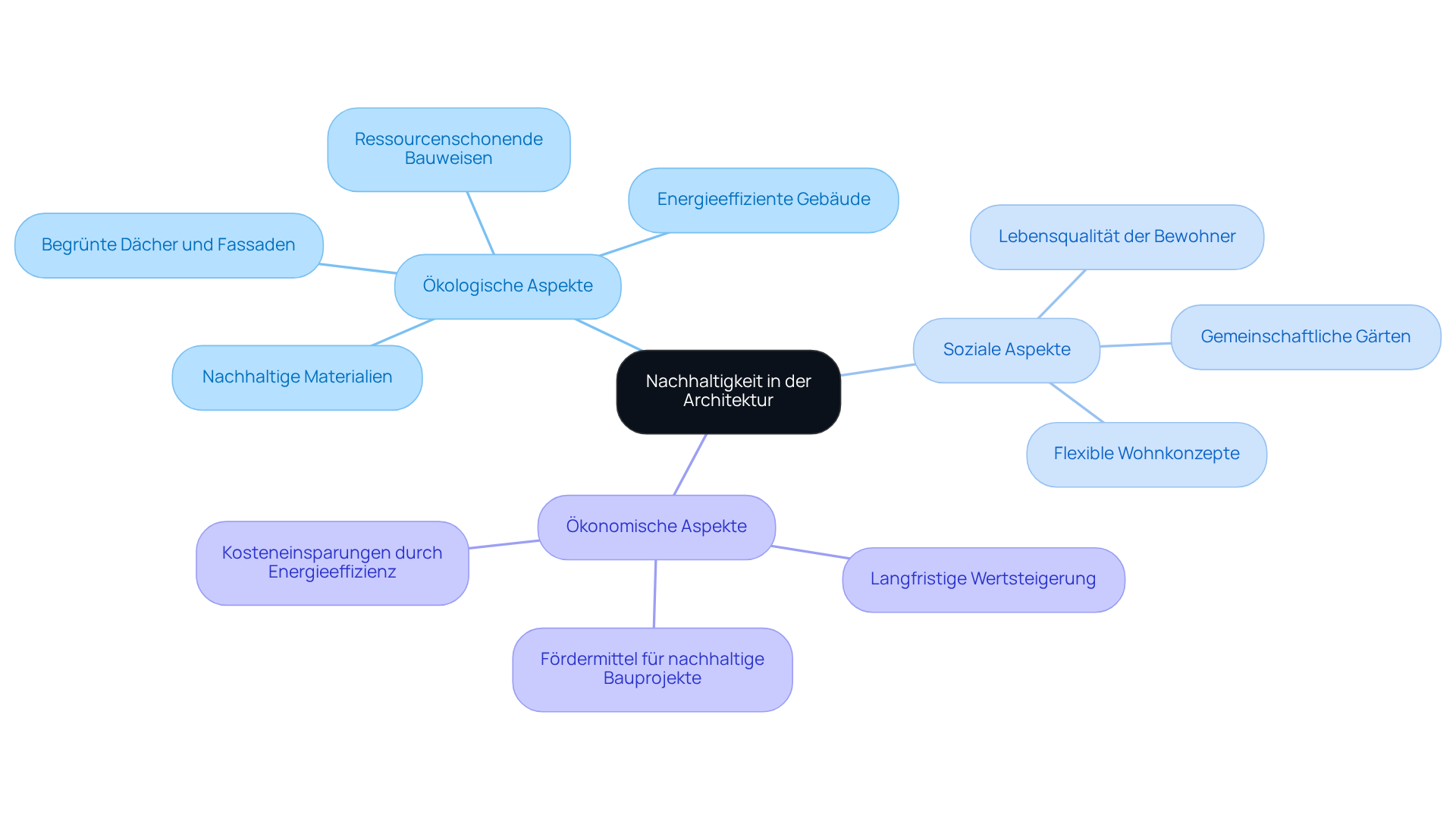
Nachhaltigkeit als Fundament der Architektur
Nachhaltigkeit bildet das Fundament der Architektur von MBA. Unser Büro verfolgt einen ganzheitlichen Ansatz, der ökologische, soziale und ökonomische Aspekte in den Mittelpunkt stellt. Durch den Einsatz nachhaltiger Materialien und ressourcenschonender Bauweisen reduzieren wir nicht nur den ökologischen Fußabdruck, sondern schaffen auch eine lebenswerte Umgebung.
Ein herausragendes Beispiel für unser Engagement ist das lebendige Quartier Brunsheide in Leopoldshöhe. Dieses Projekt besticht durch nachhaltige Planung und Gestaltung, die sowohl ästhetisch ansprechend als auch funktional ist. Hier zeigt sich, dass nachhaltige Architektur nicht nur eine Notwendigkeit, sondern auch eine Chance ist, innovative und zukunftsfähige Ansätze zu entwickeln.
Wir laden Sie ein, mit uns über die Möglichkeiten nachhaltiger Architektur zu sprechen. Lassen Sie uns gemeinsam an Lösungen arbeiten, die nicht nur den heutigen Anforderungen gerecht werden, sondern auch zukünftige Generationen berücksichtigen.

Bewältigung der Herausforderungen der Stadtentwicklung
MBA/S ist sich der Herausforderungen der modernen Stadtentwicklung bewusst und hat sich als Spezialist für Architektur in Deutschland darauf spezialisiert, innovative Ansätze zu entwickeln. Ein herausragendes Beispiel ist die Planung des Erweiterungsbaus für den UN-Campus, wo die Berücksichtigung von sozialen und ökologischen Faktoren zu einem nachhaltigen und funktionalen Raum führt.
Die Integration von öffentlichen und privaten Räumen sowie die Förderung sozialer Interaktionen sind zentrale Aspekte ihrer Vorhaben. Angesichts der Tatsache, dass in den letzten zehn Jahren die Immobilienpreise in der EU um über 60 Prozent gestiegen sind und die Zahl der Baugenehmigungen seit 2021 um 20 Prozent gefallen ist, wird die Dringlichkeit von Lösungen für den Wohnraummangel deutlich. In Städten, in denen bis zu 20 Prozent aller Unterkünfte leer stehen, ist es entscheidend, durchdachte Ansätze zu finden, um diese Herausforderungen zu meistern.
Diese Projekte zeigen, wie durch kreative Planung und interdisziplinäre Kooperation nicht nur Wohnraum geschaffen, sondern auch die Lebensqualität der Bürger verbessert werden kann. Lassen Sie uns gemeinsam an Lösungen arbeiten, die nicht nur den Wohnraummangel bekämpfen, sondern auch die Lebensqualität in unseren Städten nachhaltig steigern. Kontaktieren Sie uns, um mehr über unsere innovativen Ansätze zu erfahren!

Anerkennung und Einfluss in der Architekturbranche
Die Anerkennung in der Architekturbranche ist bemerkenswert und spiegelt sich in der Nominierung für den renommierten Mies van der Rohe Award 2015 wider. Diese Auszeichnung unterstreicht nicht nur die Qualität, sondern auch den Einfluss der Arbeit auf die zeitgenössische Architektur. Solche Auszeichnungen sind entscheidend für das Vertrauen der Kunden. Statistiken zeigen, dass Architekturpreise das Vertrauen in Architekturbüros signifikant steigern können, da sie als Indikatoren für Qualität und Innovationskraft wahrgenommen werden.
Durch die enge Zusammenarbeit mit öffentlichen Institutionen und kulturellen Einrichtungen hat die Organisation eine Vorreiterrolle in der Architekturszene eingenommen. Fallstudien belegen, dass Projekte, die mit renommierten Preisen ausgezeichnet wurden, oft eine höhere Akzeptanz und Unterstützung in der Gemeinschaft erfahren. Diese Erfolge sind nicht nur beeindruckend, sondern auch ein Beweis für die Fähigkeit des Büros, innovative Lösungen zu entwickeln, die den Bedürfnissen der Gemeinschaft gerecht werden.
Matthias Bauer, der ebenfalls als Gastkritiker an verschiedenen Hochschulen tätig ist, trägt zur akademischen Diskussion bei und stärkt die Position des innovativen und zukunftsorientierten Architekturbüros. Diese Kombination aus praktischer Exzellenz und akademischem Engagement festigt das Vertrauen der Kunden in die Lösungen von MBA/S. Wenn Sie mehr über unsere Projekte erfahren möchten oder eine Zusammenarbeit in Betracht ziehen, zögern Sie nicht, uns zu kontaktieren.

Fazit
Die herausragende Position von MBA/S als Spezialist für Architektur in Deutschland wird durch die Kombination aus interdisziplinärer Zusammenarbeit, nachhaltigen Praktiken und innovativen Lösungen untermauert. Projekte wie das Zukunftszentrum in Halle und das Quartier Brunsheide in Leopoldshöhe verdeutlichen, wie Zusammenarbeit und Nachhaltigkeit Hand in Hand gehen können. Diese Aspekte tragen nicht nur zur Schaffung funktionaler und ästhetisch ansprechender Räume bei, sondern fördern auch die Lebensqualität in urbanen Umgebungen.
Die Fähigkeit, verschiedene Fachrichtungen zu integrieren, ist entscheidend für den Erfolg in der heutigen Architekturbranche. Durch die Berücksichtigung sozialer und ökologischer Faktoren wird nicht nur der ökologische Fußabdruck reduziert, sondern auch ein Raum geschaffen, der den Bedürfnissen der Gemeinschaft gerecht wird. Die Anerkennung durch Auszeichnungen wie den Mies van der Rohe Award spricht für die Qualität und den Einfluss der Arbeit von MBA/S.
In Anbetracht der Herausforderungen der Stadtentwicklung und der wachsenden Nachfrage nach Wohnraum ist es unerlässlich, innovative Ansätze zu verfolgen, die sowohl die Bedürfnisse der heutigen als auch zukünftiger Generationen berücksichtigen. Die interdisziplinäre Zusammenarbeit und der Fokus auf Nachhaltigkeit sind nicht nur Trends, sondern essentielle Bestandteile einer zukunftsfähigen Architektur.
Es ist an der Zeit, diese Prinzipien in die Tat umzusetzen. Lassen Sie uns gemeinsam an Lösungen arbeiten, die das Potenzial haben, unsere Städte nachhaltig zu transformieren. Engagieren Sie sich mit uns, um die Zukunft der Architektur aktiv mitzugestalten.
Häufig gestellte Fragen
Was ist interdisziplinäre Zusammenarbeit?
Interdisziplinäre Zusammenarbeit bezieht sich auf die enge Kooperation zwischen Fachleuten aus verschiedenen Disziplinen, wie Architekten, Stadtplanern, Designern, Ingenieuren und Projektmanagern, um innovative Lösungen zu fördern.
Warum ist interdisziplinäre Kooperation wichtig für den Erfolg von MBA/S Matthias Bauer Associates?
Sie ist entscheidend, da sie verschiedene Perspektiven und Fachkenntnisse kombiniert, was zu einer höheren Qualität der Entwürfe und einer verbesserten Effizienz führt.
Was ist ein Beispiel für erfolgreiche interdisziplinäre Zusammenarbeit?
Ein herausragendes Beispiel ist das Zukunftszentrum in Halle an der Saale, wo verschiedene Fachleute zusammenarbeiten, um ein kreatives Umfeld zu schaffen.
Welche Vorteile bietet die interdisziplinäre Zusammenarbeit?
Die Vorteile umfassen die Schaffung funktionaler und ästhetisch ansprechender Räume, die den Bedürfnissen der Nutzer gerecht werden, sowie eine Verbesserung der sozialen Interaktion und des Nutzererlebnisses.
Wie kann interdisziplinäre Kooperation die Projektqualität verbessern?
Durch die Integration von Fachwissen aus verschiedenen Bereichen wird die Qualität der Entwürfe erhöht, was zu besseren Ergebnissen in den Projekten führt.
Wie können Interessierte mehr über interdisziplinäre Kooperationen erfahren?
Interessierte können Kontakt aufnehmen, um mehr darüber zu erfahren, wie interdisziplinäre Kooperationen zum Erfolg ihrer Projekte beitragen können.