Stadtentwicklung und Architektur in Deutschland: Ein umfassendes Tutorial
Einführung
Die Stadtentwicklung und Architektur in Deutschland sind das Ergebnis eines dynamischen Zusammenspiels historischer, sozialer und ökologischer Faktoren, das seit der Industrialisierung im 19. Jahrhundert tiefgreifende Veränderungen erfahren hat. In diesem umfassenden Tutorial beleuchten wir die wesentlichen Grundlagen und aktuellen Trends, die nicht nur die Lebensqualität in urbanen Räumen verbessern, sondern auch nachhaltige Lösungen für die Herausforderungen der Zukunft bieten.
Wie gelingt es, die komplexen Anforderungen an Stadtplanung und Architektur zu meistern und gleichzeitig eine inklusive und lebendige Gemeinschaft zu fördern? Lassen Sie uns gemeinsam die Möglichkeiten erkunden, die sich aus innovativen Ansätzen ergeben.
Durch die Betrachtung von Fallstudien und Testimonials zeigen wir, wie erfolgreiche Projekte nicht nur die Lebensqualität steigern, sondern auch die Gemeinschaft stärken. Wir laden Sie ein, sich mit uns über diese Themen auszutauschen und gemeinsam an Lösungen zu arbeiten, die unsere Städte zukunftsfähig machen.
Grundlagen der Stadtentwicklung und Architektur in Deutschland
Die Stadtentwicklung und Architektur in Deutschland resultiert aus einer komplexen Wechselwirkung historischer, sozialer und ökologischer Faktoren. Die Wurzeln urbaner Räume reichen bis zur Industrialisierung im 19. Jahrhundert zurück, als Städte rapide wuchsen und neue Infrastrukturen erforderlich wurden. Diese Entwicklung führte zu einer Vielzahl von Schwierigkeiten, darunter der demografische Wandel, der Klimawandel und die dringende Notwendigkeit, nachhaltige Lösungen zu implementieren.
Ein zentrales Konzept der heutigen Stadtplanung ist die Integration von Wohn-, Arbeits- und Freizeitbereichen, um eine hohe Lebensqualität zu fördern. Aktuelle Trends zeigen, dass nachhaltige Stadtquartiere, die ökologische Bauweisen und innovative Technologien wie intelligente Heizsysteme und Luftqualitätssensoren nutzen, zunehmend gefragt sind. Diese Ansätze tragen nicht nur zur Ressourcenschonung bei, sondern fördern auch soziale Gerechtigkeit und die Schaffung lebendiger Gemeinschaften.
Beispiele für nachhaltige Architektur sind das ‚Urban Eco Village‘ in Leipzig, das sozial durchmischte Wohnformen und urbane Landwirtschaft integriert, sowie das Projekt ‚Grüne Mitte Pankow‘ in Berlin, das energieeffiziente Wohnhäuser und großzügige Parks vereint. Diese Entwicklungen verdeutlichen, dass die Prinzipien der Stadtentwicklung und Architektur in Deutschland heute unerlässlich sind, um den Herausforderungen der Zukunft gerecht zu werden.
Wie können wir gemeinsam an der Gestaltung einer nachhaltigen urbanen Zukunft arbeiten? Lassen Sie uns in den Dialog treten und innovative Lösungen entwickeln, die sowohl ökologisch als auch sozial gerecht sind.

Planungsprozess für städtische Projekte: Schritte und Überlegungen
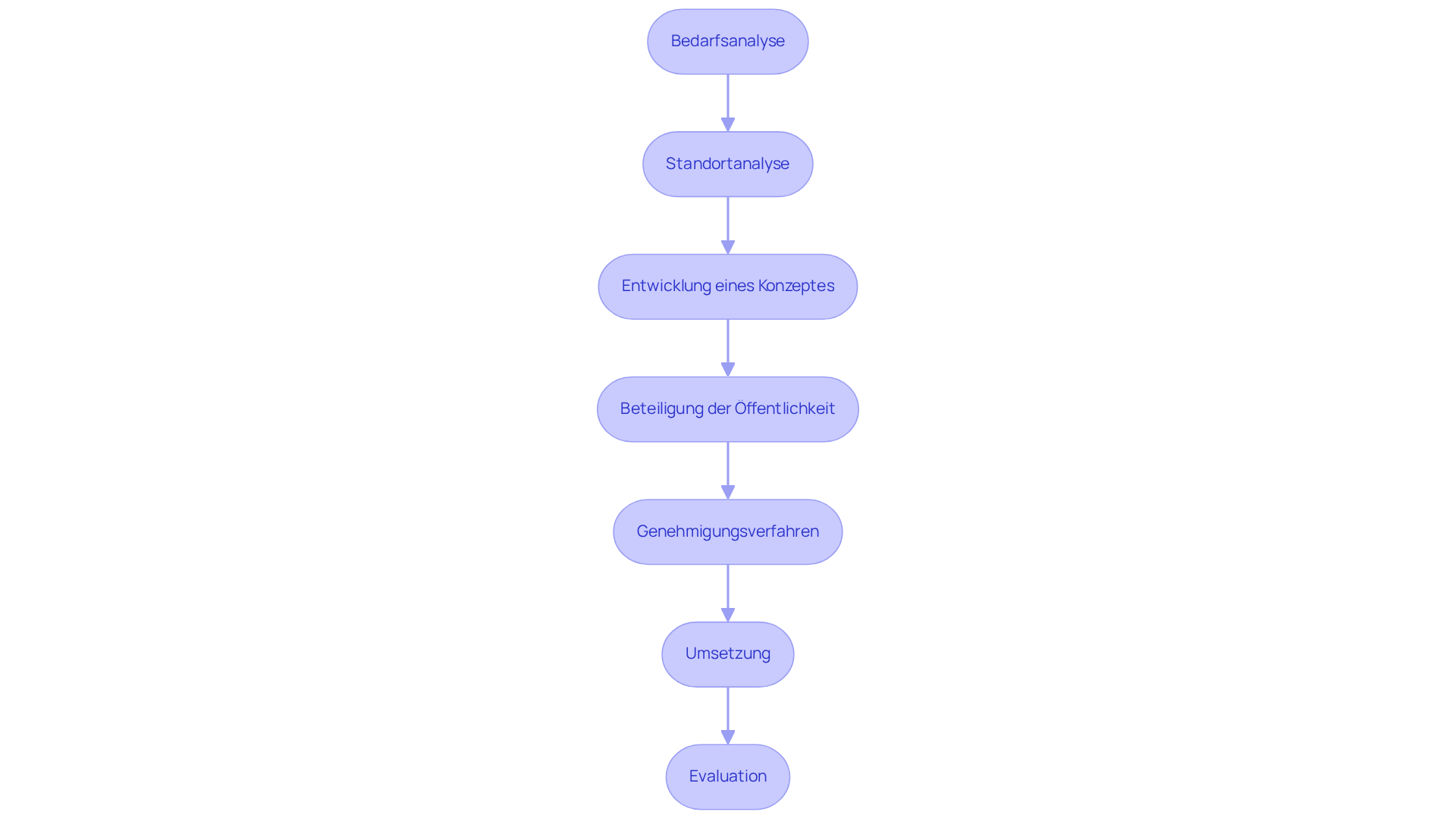
Der Planungsprozess für städtische Projekte in Deutschland beinhaltet mehrere entscheidende Schritte, die in der stadtentwicklung und architektur in deutschland eine erfolgreiche Umsetzung gewährleisten.
-
Bedarfsanalyse: Zunächst ist es wichtig, die Bedürfnisse der Gemeinschaft und der Stakeholder zu ermitteln. Diese Analyse bildet die Grundlage für alle weiteren Planungen und stellt sicher, dass die Projekte den tatsächlichen Anforderungen entsprechen. Eine fundierte Bedarfsanalyse ist nicht nur eine Formalität, sondern der erste Schritt zu einer funktionalen und nachhaltigen stadtentwicklung und architektur in deutschland.
-
Standortanalyse: Im nächsten Schritt wird der Standort hinsichtlich seiner Eignung für das geplante Projekt bewertet. Faktoren wie Zugänglichkeit, Infrastruktur und Umweltbedingungen spielen hierbei eine wesentliche Rolle. Eine sorgfältige Standortbewertung kann den Unterschied zwischen Erfolg und Misserfolg eines Projekts ausmachen.
-
Entwicklung eines Konzeptes: Basierend auf den Ergebnissen der Bedarfs- und Standortanalyse wird ein Konzept erstellt, das die Bedürfnisse der Nutzer sowie die Gegebenheiten des Standorts berücksichtigt. Ein gut durchdachtes Konzept für die stadtentwicklung und architektur in deutschland ist entscheidend für den Projekterfolg und sollte innovative Lösungen beinhalten, die den Anforderungen der Gemeinschaft gerecht werden.
-
Beteiligung der Öffentlichkeit: Die Integration der Meinungen von Anwohnern und Interessengruppen in den Planungsprozess ist unerlässlich. Öffentliche Beteiligungsverfahren in der stadtentwicklung und architektur in deutschland fördern die Akzeptanz und können wertvolle Anregungen liefern. Wie viele erfolgreiche Fallstudien zeigen, führt die Einbeziehung der Öffentlichkeit zu besseren Ergebnissen.
-
Genehmigungsverfahren: Es ist wichtig, alle erforderlichen Genehmigungen rechtzeitig einzuholen. Dies umfasst sowohl baurechtliche als auch umweltrechtliche Genehmigungen, die für die Umsetzung des Projekts notwendig sind. Ein reibungsloser Genehmigungsprozess ist entscheidend, um Verzögerungen zu vermeiden.
-
Umsetzung: Nach der Genehmigung beginnt die Umsetzung des Projekts. Dabei müssen die festgelegten Zeitpläne und Budgets strikt eingehalten werden, um Verzögerungen und Kostenüberschreitungen zu vermeiden. Eine präzise Planung und Durchführung sind der Schlüssel zum Erfolg.
-
Evaluation: Nach Abschluss des Projekts sollte eine umfassende Evaluation stattfinden. Diese dient dazu, den Erfolg des Projekts zu messen und wertvolle Lehren für zukünftige Vorhaben zu ziehen.
Die Bedeutung einer fundierten Bedarfsanalyse und einer sorgfältigen Standortbewertung wird durch zahlreiche erfolgreiche Fallstudien untermauert, die zeigen, wie diese Schritte zur stadtentwicklung und architektur in deutschland beitragen können. Lassen Sie uns gemeinsam an Ihrem nächsten Projekt arbeiten und die Weichen für eine erfolgreiche Umsetzung stellen!

Umsetzung von Stadtentwicklungsprojekten: Herausforderungen und Lösungen
Die Umsetzung von Stadtentwicklungsprojekten steht vor mehreren Herausforderungen, die es zu bewältigen gilt:
-
Finanzierung: Oftmals sind die finanziellen Mittel begrenzt. Eine vielversprechende Lösung besteht darin, Fördermittel zu akquirieren oder Partnerschaften mit privaten Investoren einzugehen. Der Spitzenverband der Wohnungswirtschaft GdW fordert beispielsweise eine jährliche Aufstockung der Städtebaufördermittel auf 1,5 Milliarden Euro, um den steigenden Bedarf zu decken. Statistiken zeigen, dass viele Städte Schwierigkeiten haben, die erforderlichen Mittel zu sichern. Dies unterstreicht die Notwendigkeit einer Reform der Fördermittelvergabe.
-
Bürokratische Hürden: Genehmigungsprozesse können langwierig und komplex sein. Eine frühzeitige Einbindung der zuständigen Behörden ist wesentlich, um Verzögerungen zu vermeiden. Die neue Verwaltungsvereinbarung für 2026 zielt darauf ab, bürokratische Hürden abzubauen und Planungs- sowie Nachweisvorgaben zu vereinfachen. Dies ermöglicht eine schnellere Reaktion auf aktuelle Schwierigkeiten.
-
Stakeholder-Management: Unterschiedliche Interessen müssen in Einklang gebracht werden. Regelmäßige Kommunikation und transparente Prozesse sind entscheidend, um alle Beteiligten einzubeziehen und Konflikte zu minimieren. Verena Hubertz betont: „Ob barrierefreie Plätze, einladende Quartiere oder nachhaltige Stadtentwicklung, mit dieser Förderung unterstützen wir Städte und Kommunen dabei, sich den Herausforderungen der Zukunft zu stellen.“
-
Nachhaltigkeit: Die Integration nachhaltiger Praktiken kann zunächst zusätzliche Kosten verursachen, ist jedoch langfristig vorteilhaft für die Lebensqualität in den Städten. Die Förderung von klimagerechten Stadtentwicklungen ist zunehmend als notwendig erachtet, insbesondere im Kontext der Stadtentwicklung und Architektur in Deutschland.
-
Soziale Akzeptanz: Projekte müssen von der Gemeinschaft akzeptiert werden. Beteiligungsformate und Informationsveranstaltungen sind effektive Mittel, um Bedenken auszuräumen und die Akzeptanz zu fördern. Die Anerkennung von ehrenamtlichem Engagement, wie im Fall von Johanna Kreppein, zeigt, wie wichtig die Einbindung der Bürger für den Erfolg von Stadtentwicklungsprojekten ist.
In Anbetracht dieser Herausforderungen ist es entscheidend, innovative Ansätze in der Stadtentwicklung und Architektur in Deutschland zu verfolgen und die Zusammenarbeit zwischen allen Beteiligten zu fördern. Lassen Sie uns gemeinsam an Lösungen arbeiten, die nicht nur den aktuellen Bedürfnissen gerecht werden, sondern auch die Zukunft unserer Städte sichern.

Soziale Interaktion und Raumintegration in der Stadtentwicklung
Die Förderung sozialer Interaktion ist von entscheidender Bedeutung für die Stadtentwicklung und Architektur in Deutschland. In der Stadtentwicklung und Architektur in Deutschland spielen öffentliche Bereiche eine zentrale Rolle, indem sie als Treffpunkte fungieren und die Gemeinschaft stärken. Einladende Plätze sollten so gestaltet sein, dass sie sowohl Aufenthaltsqualität als auch Sicherheit bieten, was ein zentrales Thema in der Stadtentwicklung und Architektur in Deutschland darstellt. Innovative Lösungen, wie Sitzgelegenheiten mit Ladepunkten und Begrünung als Hitzeschutz, erhöhen die Aufenthaltsqualität und adressieren klimatische Herausforderungen.
Die Mischung der Nutzungen ist ein weiterer Schlüssel zur Förderung der Interaktion zwischen unterschiedlichen Nutzergruppen in der Stadtentwicklung und Architektur in Deutschland. Die Kombination von Wohn-, Arbeits- und Freizeitbereichen hat sich in der Stadtentwicklung und Architektur in Deutschland als effektiv erwiesen, wie erfolgreiche Fallstudien zeigen. Diese gemischten Nutzungen steigern nicht nur die Lebensqualität, sondern stärken auch die wirtschaftliche Vitalität der Stadtteile.
Zugänglichkeit ist unerlässlich in der Stadtentwicklung und Architektur in Deutschland, um sicherzustellen, dass alle Bevölkerungsgruppen Zugang zu öffentlichen Räumen haben. Eine barrierefreie Gestaltung in der Stadtentwicklung und Architektur in Deutschland fördert die Inklusion und ermöglicht es Menschen mit unterschiedlichen Bedürfnissen, aktiv am städtischen Leben teilzunehmen.
Regelmäßige Veranstaltungen in öffentlichen Räumen stärken den sozialen Zusammenhalt und fördern die Gemeinschaft. Diese Aktivitäten bieten Gelegenheiten für Interaktion und Austausch, was die soziale Integration weiter unterstützt. Ein Beispiel hierfür ist die InfraTech 2026, die Austauschmöglichkeiten mit Planern und Experten bietet, um moderne Stadt- und Verkehrsplanung zu diskutieren.
Die Einbindung der Bürger in den Planungsprozess ist entscheidend für die Stadtentwicklung und Architektur in Deutschland, um ihre Bedürfnisse und Wünsche zu berücksichtigen. Dies stärkt das Gefühl der Zugehörigkeit und fördert eine aktive Teilnahme an der Gestaltung des Lebensumfeldes. Die Städtebauförderung, die auf eine Milliarde Euro erhöht wurde, unterstützt solche Initiativen und betont die Wichtigkeit öffentlicher Plätze im Kontext der Stadtentwicklung und Architektur in Deutschland.
Die Rolle öffentlicher Bereiche in der sozialen Integration ist nicht zu unterschätzen. Sie bieten nicht nur physische Treffpunkte, sondern auch die Möglichkeit, soziale Netzwerke zu knüpfen und Gemeinschaften zu bilden. Experten betonen, dass gut gestaltete öffentliche Räume entscheidend für die Lebensqualität in Städten sind und eine wesentliche Rolle in der Stadtentwicklung und Architektur in Deutschland spielen, um lebendige, dynamische Gemeinschaften zu schaffen. Lassen Sie uns gemeinsam an der Gestaltung dieser Räume arbeiten, um eine inklusive und lebendige Stadt zu schaffen.

Fazit
Die Stadtentwicklung und Architektur in Deutschland sind das Ergebnis einer vielschichtigen Interaktion zwischen historischen, sozialen und ökologischen Faktoren. Die Notwendigkeit, nachhaltige und integrative Lösungen zu entwickeln, steht im Mittelpunkt der modernen Stadtplanung und ist entscheidend für die Lebensqualität in urbanen Räumen. Diese Ansätze sind nicht nur für die Gegenwart relevant, sondern auch für die zukünftige Gestaltung lebendiger und gerechter Städte.
Ein herausragendes Beispiel für erfolgreiche Stadtentwicklung ist das ‚Urban Eco Village‘ in Leipzig. Hier wird deutlich, wie durchdachte Planung und soziale Integration zu positiven Ergebnissen führen können. Auch das Projekt ‚Grüne Mitte Pankow‘ in Berlin zeigt, wie innovative Konzepte und die Einbindung der Öffentlichkeit im Planungsprozess entscheidend sind.
Wesentliche Aspekte, die in diesem Kontext behandelt wurden, umfassen:
- die Bedeutung einer fundierten Bedarfs- und Standortanalyse
- die Herausforderungen, wie Finanzierung und bürokratische Hürden
Diese erfordern kreative Lösungen und die Zusammenarbeit aller Beteiligten.
Letztlich ist die aktive Beteiligung der Gemeinschaft an der Stadtentwicklung unerlässlich. Sie schafft ein Gefühl der Zugehörigkeit und stärkt soziale Netzwerke. Die Förderung von öffentlichen Räumen und die Schaffung von Begegnungsstätten sind entscheidend, um eine inklusive und dynamische Stadt zu gestalten.
Es liegt an jedem Einzelnen, sich an diesem Prozess zu beteiligen. Lassen Sie uns gemeinsam an einer nachhaltigen urbanen Zukunft arbeiten, die sowohl ökologisch als auch sozial gerecht ist. Ihre Stimme zählt!
Häufig gestellte Fragen
Was sind die Hauptfaktoren, die die Stadtentwicklung und Architektur in Deutschland beeinflussen?
Die Stadtentwicklung und Architektur in Deutschland resultiert aus einer komplexen Wechselwirkung historischer, sozialer und ökologischer Faktoren.
Welche historischen Wurzeln hat die Stadtentwicklung in Deutschland?
Die Wurzeln urbaner Räume reichen bis zur Industrialisierung im 19. Jahrhundert zurück, als Städte rapide wuchsen und neue Infrastrukturen erforderlich wurden.
Welche aktuellen Herausforderungen stehen der Stadtentwicklung gegenüber?
Zu den Herausforderungen gehören der demografische Wandel, der Klimawandel und die dringende Notwendigkeit, nachhaltige Lösungen zu implementieren.
Was ist ein zentrales Konzept der heutigen Stadtplanung?
Ein zentrales Konzept ist die Integration von Wohn-, Arbeits- und Freizeitbereichen, um eine hohe Lebensqualität zu fördern.
Welche Trends sind in der nachhaltigen Stadtentwicklung zu beobachten?
Aktuelle Trends zeigen, dass nachhaltige Stadtquartiere, die ökologische Bauweisen und innovative Technologien nutzen, zunehmend gefragt sind.
Welche Beispiele für nachhaltige Architektur gibt es in Deutschland?
Beispiele sind das ‚Urban Eco Village‘ in Leipzig, das sozial durchmischte Wohnformen und urbane Landwirtschaft integriert, sowie das Projekt ‚Grüne Mitte Pankow‘ in Berlin, das energieeffiziente Wohnhäuser und großzügige Parks vereint.
Wie tragen nachhaltige Stadtentwicklungsansätze zur sozialen Gerechtigkeit bei?
Diese Ansätze fördern soziale Gerechtigkeit und die Schaffung lebendiger Gemeinschaften.
Wie können wir gemeinsam an einer nachhaltigen urbanen Zukunft arbeiten?
Es ist wichtig, in den Dialog zu treten und innovative Lösungen zu entwickeln, die sowohl ökologisch als auch sozial gerecht sind.